新闻中心
目前位置:首页>新闻动态>【详解】检验科常用设备

新闻动态


2019/3/5 14:57:04

【详解】检验科常用设备

今天小编是整理文档时发现,大家对检验科的相关设备很感兴趣,那么就由我来大家讲解一下关于检验科的常用设备有哪些,供大家参考,希望能对你有所帮助!

了解检验科是什么?

医院的检验科是医院必备的一个科室

设有临检、生化、免疫、微生物等部门和血库。科室主要的工作主要是针对各种疾病从生物化学、血液学、细胞学、免疫学等给临床诊断疾病、追踪疗效和估计预后提供准确科学的检验依据。标准医院检验科仪器有很多,包括血常规仪器、生化仪器、免疫分析仪等。

目前现状

国家鼓励社会力量参与医学检验与病理诊断、医学影像检查、消毒供应和血液净化机构等五个方向。国家卫生计生委于2016年底陆续印发医学影像诊断中心、医学检验实验室、血液净化机构、病理诊断中心4类独立设置医疗机构基本标准和管理规范,从规范、监管层面的制度建设也已经准备好。

国家鼓励社会力量参与的核心逻辑在于推进分级诊疗、解除三甲大医院人满为患、基层医疗机构却吃不满的低效率状态。工欲善其事必先利其器,只有加强对基层医疗机构的检验实力,承担分级诊疗任务的基层才能够真正“接得住”患者。

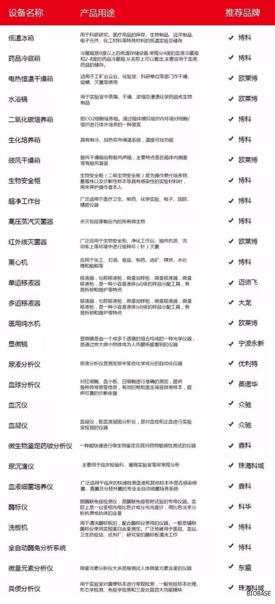
检验科的常用设备有哪些?

低温冰箱

低温冰箱主要用途:用于科研研究、医疗用品的保存、生物制品、远洋制品、电子元件、化工材料等特殊材料的低温实验及储存

药品冷藏箱

冷藏箱是0度以上的低温存储设备.常规分4度的血液冷藏箱和2-8度的药品冷藏箱.从名称上可以看出,主要应用于血液、药品的储存。

电热恒温干燥箱

适用于工矿业企业、化验室、科研单位等部门作干燥、熔蜡、灭菌等使用。但不适用于带挥发物的及易燃易爆的物品置入干燥箱,以免引起爆炸。

水浴锅

又叫电热恒温水浴锅、数显恒温水浴锅单孔水浴锅、超声水浴锅、数显水浴锅。主要用于实验室中蒸馏、干燥、浓缩及浸渍化学药品或生物制品,也可用于恒温加热和其它温度试验,是医药、卫生、化验室、分析室、水产、环保

二氧化碳培养箱

即CO2细胞培养箱。通过箱体模拟组织内环境对细胞/组织进行体外培养的一种装置。用于细胞、组织培养和某些特殊微生物的培养,应用于细胞动力学研究、哺乳动物细胞分泌物的收集、各种物理化学因素的致癌或毒理效应、抗原的研究和生产、培养杂交瘤细胞生产抗体、体外受精、干细胞、组织工程、药物筛选等研究领域。


另外附上全部设备清单